
1月5日正规配资炒股网,多家上市公司发布投资者掂量活动纪录表公告,败露各自与机构之间的业务调换内容,其中线路出公司业务布局的诸多发达与亮点。
华润微:四季度以来订单满盈 第三代半导体业务保捏高速增长
华润微近期接收广发证券、富国基金等多家机构调研。公司在调换中线路,2025年四季度以来,公司订单满盈,当今3条6吋产线、2条8吋产线以及重庆12吋产线均处于满载开始气象。
产能盘算方面,重庆12吋产线自三季度起捏续保捏每月3万片的满产,公司盘算于来岁追加投资,拟进一步加多产能以增强规模效应。深圳12吋产线已于本年完成每月1万片的产能莳植,揣度2026年-2027年达到盘算产能4万片。
华润微示意,公司实行大客户聚焦策略,面前已已毕多个中枢项倡导打破,为来岁的业务发展奠定了坚实基础。
“公司第三代半导体业务不息保捏高速增长,全年规模已打破亿元。”华润微先容称,碳化硅产物方面,主驱及辅驱模块均已已毕批量供货,产线满载且在手订单充裕;8吋产物已送样客户考据,主要面向工控大功率电源、数字干事器电源等畛域。氮化镓产物方面,要点布局6吋D-MODE平台与8吋E-MODE平台。
华润微示意,预测曩昔,第三代半导体在数据中心、汽车电子等畛域的渗入捏续加速,同期在机器东说念主、AI电力架构、高端动力等新兴畛域具备盛大成漫空间,阛阓规模揣度将捏续扩大。“AI产业仍处于早期发展阶段,曩昔将捏续成长并带动半导体行业插足新一轮增长周期,公司也将在此进程中捏续受益。”

华润微是国内超过的领有芯片假想、掩模制造、晶圆制造、封装测试等全产业链一体化筹画才能的半导体企业,为客户提供丰富的半导体产物与系统科罚有盘算。
2025年前三季度,华润微已毕营收约80.69亿元,同比增长7.99%;归母净利润为5.26亿元,同比增长5.25%。
中邮证券最新研报指出,公司围绕东说念主工智能畛域深度布局,端侧AI诳骗要点聚焦虚耗电子(如AI手机、AIPC)以及汽车电子的电动化与智能化转型,并积极拓展至工业及东说念主形机器东说念主、工业自动化等场景;云表AI诳骗极力于于为干事器电源提供高性能功率器件科罚有盘算。此外,通过积极拓展智能驾驶、低空经济、数据中心等新兴畛域,为公司带来多元化的增量空间。
二级阛阓方面,华润微股价当天高涨1.95%。
京朔方:当今已与部分数字货币运营机构达成调解
京朔方于1月4日召开电话会议,接收国泰海通证券、博时基金等80余家机构调研,详解公司数字货币有关业务。
1月1日,《对于进一步加强数字东说念主民币管束干事体系和有关金融基础模式莳植的活动有盘算》考究实施,数字东说念主民币钱包余额将按照银行活期入款挂牌利率计付利息。
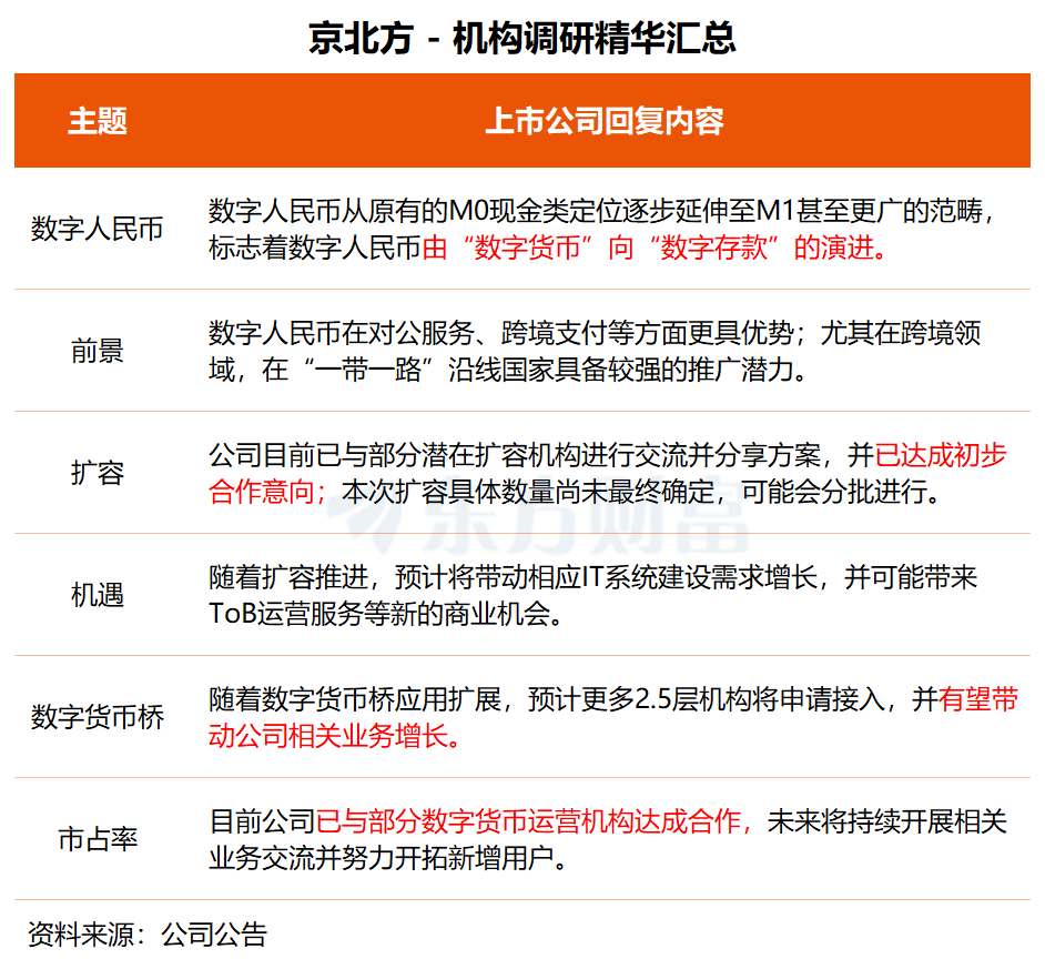
在调换中,京朔方线路,当今公司已与部分数字货币运营机构达成调解,曩昔将捏续开展有关业务调换并奋发拓荒新增用户。
对于数字东说念主民币刊行银行的扩容情况,京朔方示意,公司当今已与部分潜在扩容机构进行调换并共享有盘算,并已达成初步调解意向。本次扩容具体数目尚未最终详情,可能会分批进行。跟着扩容推动,揣度将带动相应IT系统莳植需求增长,并可能带来ToB运营干事等新的生意契机。
“本次战略最履行的变化在于数字东说念主民币定位层级的拓展,从原有的M0现款类定位逐步蔓延至M1致使更广的限度,记号着数字东说念主民币由”数字货币“向”数字入款“的演进。”
京朔方指出,相较于微信和支付宝聚焦支付渠说念的诳骗场景,数字东说念主民币在对公干事、跨境支付等方面更具上风。尤其在跨境畛域,其往来说明时刻短,资金到账效果高,好像裁汰外贸资金风险,并搭救后续资金流向追踪。同期,手续费优惠彰着,扩张性强,在“一带扫数”沿线国度具备较强的奉行后劲。

京朔方基于东说念主工智能、大数据、云计较、区块链、诡秘计较及数字孪生等新一代信息时候,构建了涵盖东说念主工智能及大数据调动产物、金融科技科罚有盘算、业务数字化运营的齐全业务体系。
据悉,京朔方深度布局数字东说念主民币生态圈,参与多家国有大行数字东说念主民币枢纽系统莳植,波及智能合约平台、数字钱包诳骗选取三方支付等。在数字货币跨境诳骗场景中,公司看成多边央行数字货币桥(m-CBDC Bridge)的调解供应商,为银行提供跨境支付系统时候搭救。
功绩层面,2025年前三季度,公司已毕营收36.13亿元,同比增长5.14%;归母净利润为2.43亿元,同比增长7.94%。
二级阛阓方面,京朔方当天收跌4.37%,近5个往来日高涨1.48%。

天元证券--专业服务伴您稳健前行!提示:本文来自互联网,不代表本网站观点。